
GeFei Shenzhen Year-End Sharing 20251213
Last week I attended GeFei’s offline year-end sharing in Shenzhen. Here are some notes and reflections.
1. Overview
GeFei arranged a large venue for this sharing session, with over 600 community members attending.
I’ve been in GeFei’s community for over half a year, but mostly lurking. This time I came offline mainly to learn from those who have achieved results, hoping to make my own breakthrough from 0 to 1 soon.
2. Guest Speakers
2.1 Tang Yian - How I Graduated from the Newbie Village

This speaker has consistently topped GeFei’s monthly new keyword competition in the second half of this year. He mainly works on game guide sites and tool sites.
He also shared a sitemap monitoring tool. After configuring a Feishu bot webhook, it can send daily updates to Feishu:
https://github.com/taingh/sitemap-monitor

Phase 1: Gaming Sites
Entering an unfamiliar field without knowing where to start: Follow the community tutorials step by step.
Keyword finding methods tried: Google Trends root words, subdomains of large sites, monitoring large site sitemaps, browsing Hugging Face, social media trends.
Gaming sites are great for beginners: Low barrier to entry, but competition is increasingly fierce - competing on keyword discovery, site launch speed, and backlinks.

Phase 2: Game Guide/Tool Sites
Specific methods for game guide sites:
- High-traffic platforms: Google Play, Apple Store, Steam, Roblox, and well-known game publishers
- Avoid large games: Those with official sites (consuming main keyword traffic) or dedicated teams for related sites (can’t compete); e.g., Nintendo, PlayStation, League of Legends
- Through trends/social media: Discover upcoming or newly released games
- Judge worth based on YouTube/TikTok video views and Discord community size
- Plan site structure based on game content:
- Homepage - captures main game name keyword traffic
- Inner pages - capture long-tail traffic, e.g., game name + character, game name + item
- Any keyword with user searches and certain traffic should have a dedicated page
- Content sources: In-game experience, YouTube guide videos, official game data

Phase 3: AI Tool Sites
Practical advice:
- Template importance: Gradually improve templates with each site launch
- About site deployment:
- No technical background: Recommend Cloudflare full stack, hassle-free, no maintenance needed
- Technical background: Recommend Dokploy
- Determine what to do before launch: Site structure must be planned in advance, SEO content should not be modified after launch
- Site structure, TDH, SEO content
- Connect Ahrefs
- Basic checks before launch
- What can be optimized after launch:
- Multi-language support
- Adding inner pages
- UI animations
- Tools: Recommend NetGlow for scanning basic SEO issues
- Community exchange: Communicate more with friends for extra gains
Summary
- Beginners should follow community standard tutorials, don’t overthink
- Try various keyword finding methods including root words, subdomain names, monitoring large site sitemaps
- Follow more relevant bloggers on social media, use recommendation algorithms to discover new games
- Build and use your own website templates for efficiency
- Plan site structure in advance, one search term equals one page
- Use NetGlow to scan for basic SEO issues
2.2 Kajiwa - My Journey Going Global
I met this guy at the mid-year Shanghai sharing in June. His talk was explosive back then, and as the opening speaker this time, he remains my role model and inspiration.
Disadvantages and Advantages of Indie Development
Disadvantages:
- Limited energy:
- Only 24 hours a day, doing coding, architecture, ops, design, customer service, and marketing yourself
- Solution: Turn things into “templates + processes” to avoid reinventing the wheel
- Limited skills:
- Hard to reach professional level in development, design, SEO, SEM simultaneously
- Solution: Focus on SEO, supplement other skills with AI or pay for them
- Limited resources:
- Can’t compete on advertising channels or sustain long-term experiments
- Solution: Work on validated needs, smaller and more precise entry points
Advantages:
- Low cost, fast decisions
- No meetings or scheduling, can ship tonight if you want to
- Extremely flexible
- Can immediately try new models and APIs when released, grab early dividends
- High personal attribution of returns
- All investment accumulates on yourself, failures also build assets
What’s Suitable for Indie Development? What’s Not?
Not suitable: Heavy operations, heavy content, requiring large-scale customers/review, products that seriously consume energy
Suitable: Rigid demand, single function, controllable technology, lightweight tool products that can acquire users through SEO

Changes Brought by AI
- Changed search behavior, users now add “AI” keywords in searches
- Democratization of technology, low-cost use of large models
- Think about how to make AI “work” for you to create revenue
About Demand Mining/Keyword Finding
What makes a good demand/keyword:
- Long-term: Demand lasts for years, not just a flash trend
- Stable: Reliable underlying services, controllable API supply and cost
- Low risk: Compliant and sustainable, avoid gray/black industries and red lines
How to find demand/keywords:
- Precise keyword mining on data platforms: Use SEMrush, SimilarWeb, etc., dig related sites and long-tail needs from root words
- Reverse-engineer demand from social media cases: Use scenario/actual case -> find corresponding site on Google -> extract core keywords
- Track industry leader site movements: New feature pages -> extract core keywords -> judge traffic and commercial value
- Check navigation sites: See what needs newly launched sites are solving
About Backlinks
Where do backlinks come from:
-
- Check competitor backlinks: See where competitors place their sites and links, make a list
-
- Proactively submit to navigation sites: Submit your site to industry-leading navigation and tool directory sites
-
- Dig deeper into existing traffic sources: From your current traffic sources, find sites already bringing visitors, seek deeper cooperation
-
- Find new backlink positions through search results: Search related keywords, find blogs and communities in the first few pages of SERP where you can submit sites and write introductions
What makes a good backlink:
-
- Traffic: Can bring real traffic, as long as it continuously brings relevant users, it’s a top-tier backlink for me
-
- Brand (authoritative): Core search term is the brand
-
- Site is active: Site search shows indexing in the last 7 days
-
- Long operation time: Check the site’s registration date

About Website SEO Lifecycle
- Startup phase: Ignite with backlinks and promotion, first users come from community posts, navigation sites, product lists, friend shares, small ads
- Trial phase: When people start using your site, Google gives new sites some experimental exposure, checking click rates and retention time
- Climbing & stable phase: Good performance leads to gradual ranking improvement, eventually forming relatively fixed rankings and stable organic traffic on a batch of keywords
Advice After Success
- Prepare backup plans, prevent crises
- Isolate high-risk projects from stable income projects in accounts, funds, and infrastructure
- After establishing a stable foundation, try more challenging projects
Summary
- Modularize workflows, use AI to improve efficiency
- Focus on personal expertise, seek AI assistance or outsourcing for other skills
- Evaluate and optimize existing backlink quality
- Establish backup and risk isolation mechanisms for successful projects
- Continuously update and maintain sites to stay competitive
2.3 Kongxian Uni - Methodology and Practice Path for Indie Developers Going Global
This guy’s methodology is particularly impressive, with strong underlying logic.
For example, earning $10K monthly is a slogan in GeFei’s community. Here’s this guy’s breakdown.

Core Ideas and Methodology
Many things in life are like hiking: once you start walking, the scenery changes.
—— James Clear
- Embracing uncertainty is key to success. First judge the source of uncertainty (whether it’s related to you), then develop coping strategies.
- Life is a long-term game, uncertainty always exists, need to solve local uncertainties step by step.
- The quality of questions determines the quality of answers. Good questions need to be specific enough to guide the next action.
- Every problem has degrees of difference, not black and white, but multiple possibilities and solutions.
- Experimental thinking: Pose precise questions -> Design experiments -> Determine satisfaction level -> Draw conclusions.
- Multi-dimensional thinking helps view problems from different angles and discover more possibilities.
- Importance of contextual links: Let users naturally flow to various functions, improving conversion rates.
Graph theory breakdown - Everything can be designed.

Product Development Strategy
- Market screening: Choose a general and old track to make traffic acquisition easier.
- Research methods
- Vertical research: Through deconstruction, continuously subtract
- Horizontal research: Solutions are answers to certain questions. We just need to determine what the question is to get a solution set, thus achieving horizontal product/feature research
- MVP development: First add to collect ideas, then ask yourself “to what extent” to filter essential features.
- Time management: Many tasks can be processed in parallel, e.g., submit to Stripe while building backlinks.
- Material creation: Initially can be simple, optimize after getting traffic; making materials yourself helps better understand user needs.
- Product pricing: Don’t worry too much about competitors’ low prices, users won’t spend too much time comparing all options.
User Communication and Complaint Handling
- Complaints are opportunities to build long-term user relationships, not just problem-solving.
- When handling refund requests, first offer alternatives (like extending usage period) before offering refund options.
- Build personal connections with users, understand their background and needs.
- Look for opportunities to collaborate with users, like inviting them to be seed users or content creators.
- “Can discuss anything” attitude, put yourself in their shoes, think multi-dimensionally.
Summary
- When facing uncertainty, first judge if it’s related to you, then gradually solve local problems
- Break big problems into specific ones, detailed enough to guide action
- Conduct multi-dimensional thinking, view products and problems from different angles
- When developing products, focus on contextual links, let users naturally flow to various functions
- When doing product research, not only study similar competitors, but also see how different fields solve similar problems
- When handling complaints, view it as an opportunity to build long-term user relationships, provide multiple solutions.

2.4 Niko - How Beginners Go from 0 to 1, Earning the First $1000
This speaker is also a big shot. After I posted on WeChat Moments about attending GeFei’s offline event, friends from other communities immediately reached out wanting this speaker’s content.
Pitfalls in Going Global
Pitfall 1: Batch Site Launching
With all variables unchanged, if 1 site doesn’t make money, 10 sites won’t either.
Correct approach:
- Highly focused, attribute from every angle with each site launch, step on all the pitfalls
- Traffic attribution:
- OnPage SEO, backlinks, inner pages
- Time on site, bounce rate
- Conversion attribution:
- Pricing design, user paths, conversion funnels
- GA4 traffic analysis, user communication
The two core points of product profitability: traffic and conversion. Master these two and you can make money.
Pitfall 2: Beginners Playing at Expert Level
Too much information exposure, learned about all the routes
New keywords for quick wins, old keywords have slow feedback, products are more long-term
Without any accumulation, directly skipped two path choices to do products
Correct approach:
- Beginners don’t need to think too much, get positive feedback first
- Experience gained in the process will help you enter the next stage
- Break out of the not-making-money cycle
How to Go from 0 to $1K Monthly
1. Website Iteration
Continuously iterate and optimize the website to improve user experience and conversion rates.

2. Building Backlinks
Actively build backlinks to improve website authority and traffic.

3. Research User Paths and Conversion Funnels
Deeply analyze user behavior to optimize conversion paths.

4. Paid Backlinks and Advertising
- First annual subscription: $600 revenue, started trying ad placement, initial losses
- Initial paid backlinks: Invested $100 on Toolify, recovered $200
- Continued increasing backlink investment: Until ROI was no longer ideal
- Covered mainstream paid backlink platforms: Toolify, Creati.ai, Topai.tools
Difference Between Full-time Going Global and Big Company Jobs
- Big company job:
- Short-term not anxious, long-term anxious
- Product makes money, nothing to do with me
- Many resources, many restrictions, low efficiency
- Feedback comes from year-end bonus and performance, subjective components heavy
- Full-time going global:
- Long-term not anxious, short-term no feedback
- Few resources, high freedom, high efficiency
- Feedback comes from users, no shortcuts possible
How to Start a Side Business in Your Spare Time
- Only advice: Do things that others can see
- Benefits:
- Career freedom: Found my first job myself, others came to me for the rest
- Side business freedom: Endless orders, endless bugs to fix, can code until you puke
- Some unexpected surprises
2.5 Others
Due to limited personal ability and understanding, I mainly organized beginner-friendly content. For other content, please refer to community members’ notes.
Leo - My Experience Mining AI New Keywords for Dollars

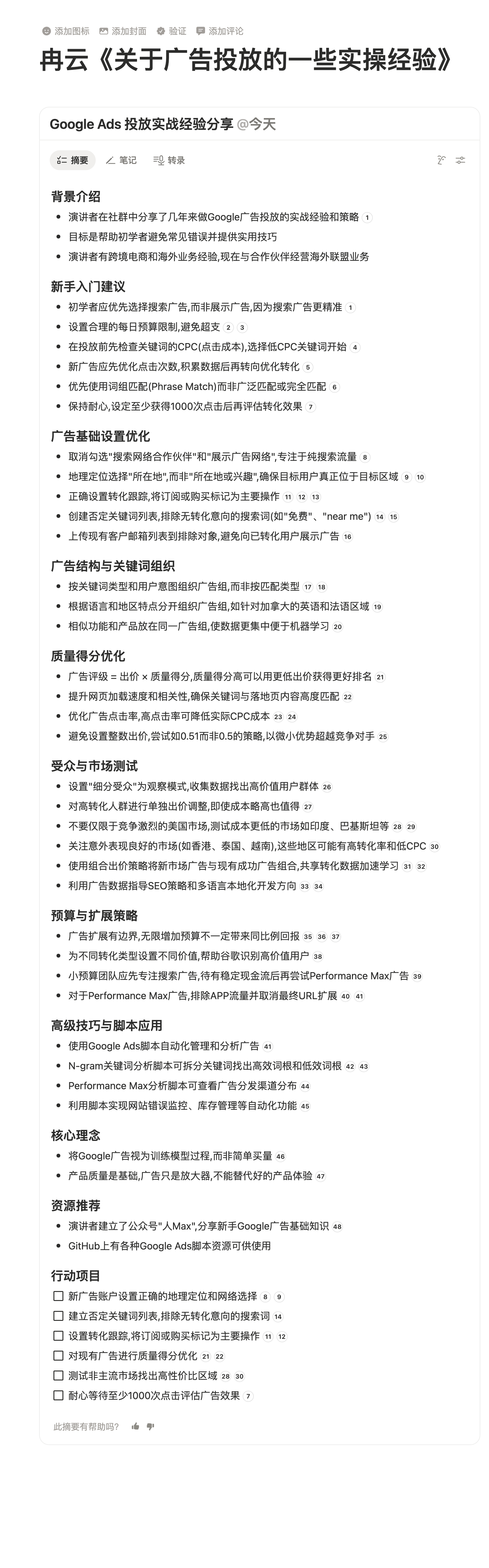
Ranyun - Some Practical Experience on Ad Placement

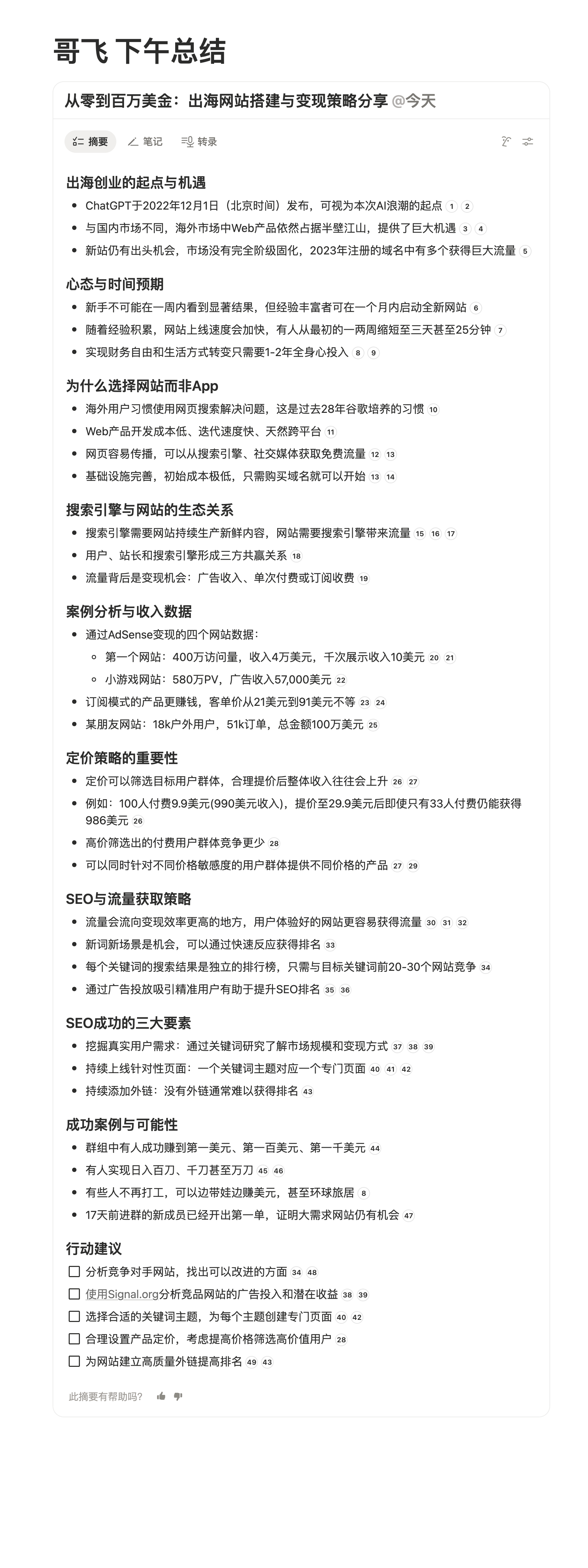
GeFei - Taking Everyone on the AI Going Global Journey for Over Two Years, My Observations and Thoughts

3. Conclusion
Building overseas websites requires positive feedback. I personally don’t have much interest in small game sites; game guide/tool sites are what I want to do most at this stage. Now I’m planning to follow Tang Yian’s method step by step, participate in GeFei’s monthly new keyword competition, and get positive feedback first.
A few days ago, someone contacted me on Xianyu (Chinese second-hand marketplace). After discussing the requirements, I quoted a price and scared them off - even though I quoted a very low price.
A friend made a Turtle Soup puzzle game website that suddenly exploded last month - 2000+ registrations, 500+ daily active users, but since they’re all domestic users, paid conversion isn’t high.
These two things further solidified my going global mindset. In 2026, I’m going all-in on overseas websites. Everything else is noise that needs to be filtered out.
Finally, quoting a segment from Luo Yonghao’s interview with MiniMax - China really lacks awareness of paying for software, while overseas payment habits are better.
